Meraki Network Diagram Tool

Arvid Resume Ideas

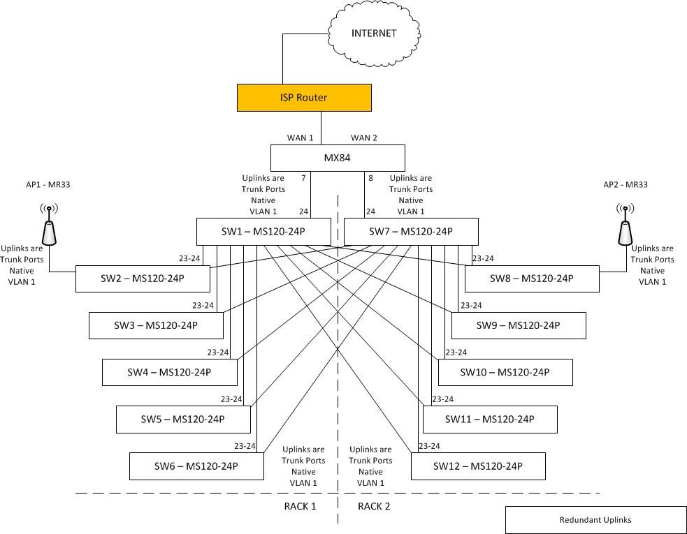
Meraki Network Diagram Tool. No Other Computer Network Diagram Software Gives you All These. In combined networks, topology shows an integrated Cisco Meraki network that has MX Security Appliances, MS Switches, and MR Access points.

31 Small Business Network Topology Diagram - Wiring ...
31 Small Business Network Topology Diagram - Wiring ... (Roxie Long)
Use Creately's easy online diagram editor to edit this diagram, collaborate with others and export results to multiple image formats. With one or more of these tools, you will be able to draw a network diagram and get started building your home or small office infrastructure. In order to grow your business, you need a network you can build on.

The industry leader in cloud-managed IT.

In order to make quality maps, we'll need to tap both sides to create informative, but visually appealing diagrams that.

Got ISE? - Cisco Meraki Blog

Design, Build and Manage your own Cisco Meraki Network ...

CopperWifi.com Blog: Meraki Introduces New Topology Map ...

31 Small Business Network Topology Diagram - Wiring ...

Broadcast Storm Brought Down Entire MS120 Network - The ...

XPossible

Ottawa Wiring Diagram

Wireless Mesh Networking - Cisco Meraki

Logical network diagram (pre-upgrade) : homelab

Have you ever wondered how to visualize a network with a network diagram tool like Visio but with more great diagramming features? Create network diagram in few minutes: Choose a Template. Choose a network diagram template that is most similar to your project and customize it to suit your needs.